

近日,中国国际大学生创新大赛(2024)全国总决赛在上海交通大学落下帷幕。本届大赛自2024年4月份正式启动以来,共有国内外153个国家和地区、5406所高校的514万个项目、2083.6万人次学生报名参赛,是全国参赛面最广、覆盖高校最全、赛事影响最大的创新创业盛会。经过国赛网评、总决赛的激烈角逐,bv伟德土木工程学院李顺群教授指导的参赛项目荣获全国铜奖。

全国铜奖项目展示
冻结法施工远程监测智能优化技术
项目成员
张帅伟、蔡田明、李世鹏、刘海强、刘松、张春伟、施佳飞、王承琦、管逸飞、宋琪琛、杨蕴枫、庞旭阳、华龙飞、王冬冬、赵立颖
指导教师
李顺群、程星磊、刘中宪、王英红、雷大朋

该项目解决了工程测试中人员现场采集与数据反馈滞后等痛点问题。将采集仪与物联网技术融合,开发了远程监测平台,实现了土体三维应力的实时传输与分析。平台具备工程安全监测预警、空间孪生数据可视化展现等功能,极大提高了数据采集和反馈的效率和准确性。同时,该产品能够适应不同工程环境需求,为智能建造提供了高效的数据支撑和全方位的管理方案,为行业数字化转型做出了重要贡献。
参赛感言
张帅伟 22级土木水利研3班
在备赛阶段,我们不断思考如何以简洁直观的方式展示复杂的技术细节,如何从创新、商业、教育、社会价值等多维度体现该产品的亮点。通过虚心向指导老师和校团委老师反复请教讨论,不断优化方案,力求使项目能在答辩评审中给人留下深刻印象。整个过程中每一步的推进都是对我们智慧和毅力的考验,在我们持之以恒的坚持下,赢得了最终胜利与喜悦。荣誉不仅是团队努力的见证,更让我深刻体会到科学严谨和创新表达的重要性。
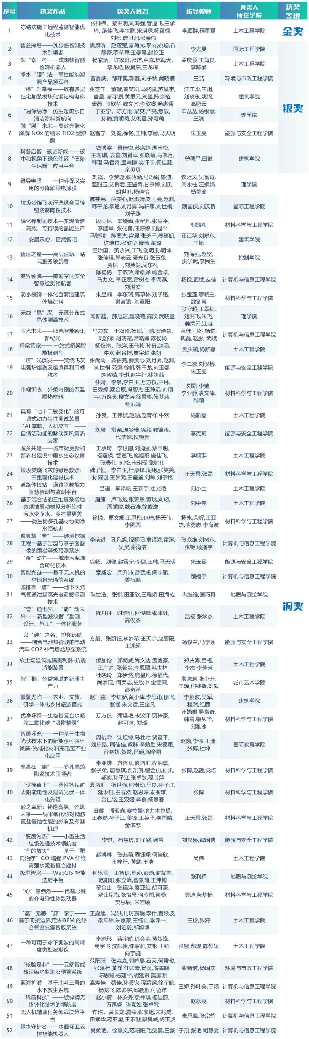
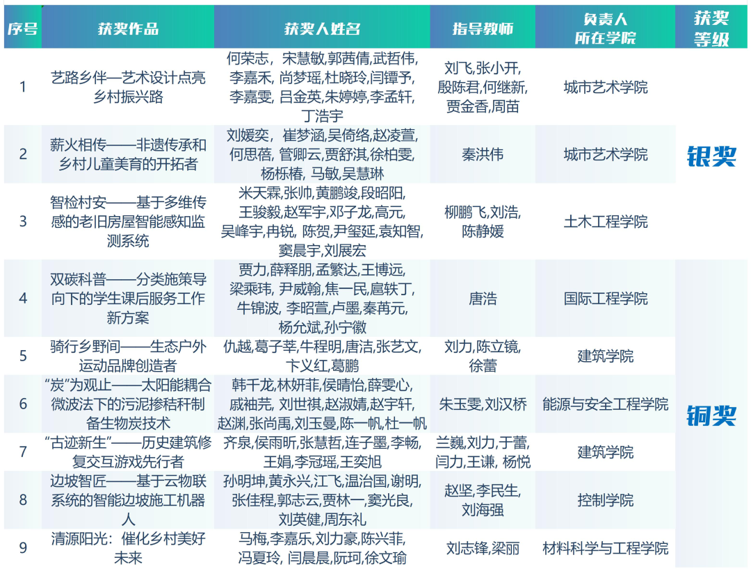
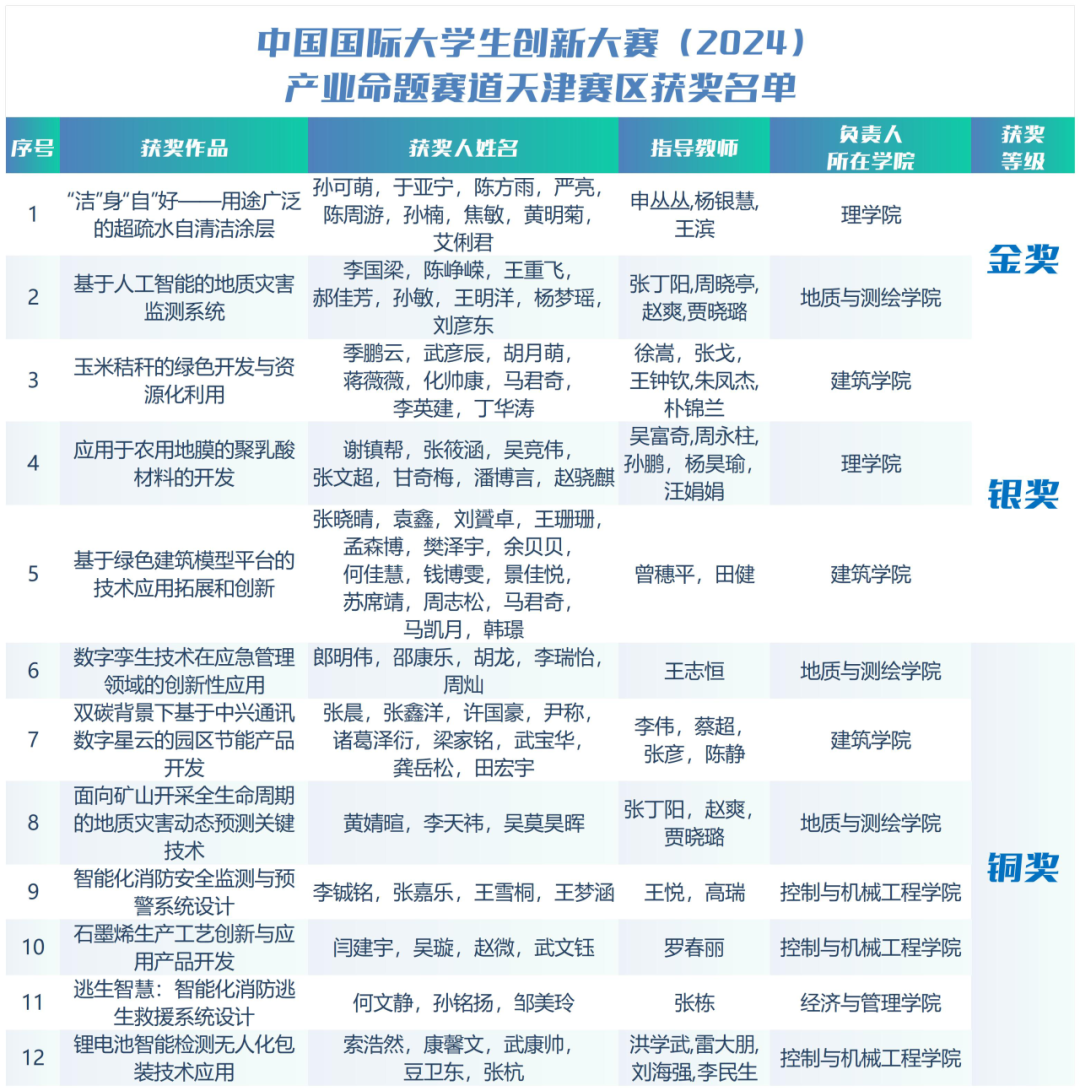
bv伟德高度重视大赛的组织管理工作,本届比赛全校多部门通力协作,各教学单位积极动员师生参赛,学生参赛热情高涨。共报名参加高教主赛道项目1829个,青年红色筑梦之旅赛道项目570个,产业命题赛道项目102个,参与学生11487人次。bv伟德自年初启动中国国际大学生创新大赛重点项目遴选、培育工作,邀请校内外专家围绕项目逻辑、材料展示、路演提升,对参赛团队进行专项打磨、针对性指导和模拟训练。在省赛中,bv伟德在高教主赛道获得1项金奖、7项银奖、44项铜奖;青年红色筑梦之旅赛道获得3项银奖、6项铜奖;在产业命题赛道获得2项金奖、3项银奖、7项铜奖。本次大赛bv伟德共荣获市级奖励73项,获奖项目数量创历史新高。






中国国际大学生创新大赛是磨砺学生创新创业能力的核心平台,也是bv伟德推进创新型人才培养的关键路径,有效地带动了师生创业氛围,激励更多学生投身于创新创业的实践中,培养了更多具有创新精神和实践能力的优秀人才。未来,学校将深入学习贯彻落实习近平总书记给中国国际大学生创新大赛参赛学生代表重要回信精神,深化创新创业教育改革,持续以中国国际大学生创新大赛为重要载体,推动创新创业教育与思政教育、专业教育、产业发展等融合,推动学生全面发展,以更加开放的视野整合社会资源,以持续的改革创新提升办学能力,提高人才培养质量,为服务经济社会发展做出更大贡献。