
天城大的图书馆

图书馆入馆指南
01
欢迎新生读者
盛夏的喜悦,终于在金秋兑现。亲爱的2023级新生们,祝贺你们考入bv伟德国际1946,在这里开启美好的大学时光。城大图书馆欢迎同学们的到来并致以诚挚的问候!
阿根廷作家博尔赫斯曾说,“我心里一直都在暗暗设想,天堂应该是图书馆的模样。”图书馆是人类知识的海洋,是文脉栖息的圣地,是知识开发利用的基地与科研创新的源头。进入大学学习,需要同学们着重培养和提高自主学习、独立思考和开拓创新等方面的能力,不局限于课堂学习而是要掌握更多知识获取途径和方法,不断探索新知,学以致用。图书馆将是同学们的最佳选择,我们期待与您的相遇,并提供热忱服务,欢迎大家积极利用图书馆丰富的电子和纸质文献资源,充分汲取知识、开拓视野、提升自我。或许就在某个午后,您可以驻足图书馆,去细细体会那份宁静和书香,渐渐感受知识的力量与魅力,静下心来认真思考着学业、人生亦或是未来,相信一定会为您带来新的启迪。
衷心祝愿同学们大学生活愉快、学习进步、早日成才!

02
入馆须知
1.图书馆安装有门禁管理系统。bv伟德师生读者须持本人校园一卡通或扫描“城大通”二维码,经门禁闸机通道进出本馆。校外人员来访,需办理登记手续后入馆。
2.图书馆一楼设有图书检索机。读者可通过检索机查询本馆及我市其它高校馆藏书籍,根据需要实地进行借阅;亦可查询个人借阅情况或办理图书网上续借。
3.请自觉遵守馆内规章制度。严禁携带管制刀具等校园违禁物品及其它非学习、工作必需品入馆;馆内严禁吸烟,严禁携带火种进入书库、阅览室等。不得私自携带本馆物品出馆。
4.请自觉维护馆内公共秩序。入馆请保持安静,勿大声喧哗,手机调至静音,接打电话移步室外。服从工作人员管理,爱护公物和卫生,节约水电,衣着整洁,衣冠不整者谢绝入馆。
5.请注意提高安全防范意识。贵重物品随身携带,馆内勿嬉戏打斗,私自集会。如遇突发紧急事件,请勿慌乱,及时报告,妥善应对,安全快速撤离。
6.图书馆全天24小时提供电子数据库使用服务。读者可在校园网内通过图书馆主页访问。
03
图书馆开放安排
(一)开放时间及范围

注:节假日开放时间另行通知。
(二)图书归还
图书统一在图书馆A区一楼第三书库办理归还手续。
(三)特色服务
1.远程访问
校图书馆与网络安全和信息化办公室密切协作,开通了校园VPN校外远程访问渠道。
(1)访问网址:
教师入口:http://webvpn.tcu.edu.cn
学生入口:http://webvpn1.tcu.edu.cn
(2)登录:用户名和密码与校园网信息门户登录账号一致。
(3)登录成功后点击“图书馆资源”即可进入图书馆主页访问下载各类资源。
(4)密码重置:
https://ic.tcu.edu.cn/info/2340/2005.htm。
2.馆际互借

为了充分发挥天津高校图书馆的整体优势和使用效益,满足高校教师和学生的需求,天津高等教育文献信息中心联合天津市包括天津大学和南开大学在内的20所高等院校图书馆,及5所非高校馆(天津图书馆、中共天津市委党校图书馆、天津市科学技术信息研究所、天津社会科学院图书馆、天津医学图书馆)开展馆际互借服务。读者可以通过馆际互借服务从其他高校的图书馆借阅图书。
除以上服务外,图书馆还提供线上预约借书、查收查引、论文审核、文献传递、移动图书馆等多项特色服务,详见图书馆网站。
04
借阅常识
1.校园一卡通借阅账号功能:登录图书馆主页“借阅服务”栏目进行图书借阅状态查询、预约、续借等;登录图书馆微信公众号等服务平台绑定个人账号;登录移动图书馆;登录超星云舟;登录文献传递系统。

(1)图书馆借阅系统网址(校园网内登录):http://211.81.31.7/tjuci.htm
首次登录后在“我的账号——改变个人密码”中操作修改为个性化密码,确保账户安全。
(2)新密码安全等级要求:长度不少于8位,采用大写字母、小写字母、数字和特殊字符的组合,不少于4种。
(3)密码重置后,移动图书馆、文献传递系统等登录账号密码也将同步更新为新密码,微信服务大厅请解绑并重新进行绑定。
(4)个人密码自行修改后请务必牢记,有问题请到图书馆A区一楼书库联系处理。
温馨提示:新生在学校统一发放校园一卡通工作结束后,其图书馆的借阅账号即可生效。借阅证(校园一卡通)只限本人使用。如有遗失,应立即到学校制证中心登记挂失并补办新证,以免造成损失。
2.借阅权限:本校读者每人可借图书30册,图书外借期限为3个月,可续借1次(文学书不能续借),续借期限为3个月。逾期未还者,根据逾期天数,按照每册图书每天0.1元交纳图书延期归还费,由图书馆代收取。所借图书在寒暑假中到期的,可在开学后3周内归还,3周内免收延期归还费。
3.图书排架规则:图书馆所有书库实行全开架借阅管理模式,藏书均按《中国图书馆分类法》分类排架。
4.图书续借:读者所借图书已到期若想继续使用,在无他人预约该图书的情况下,可在网上进行续借。
5.图书预约:读者所需图书若已全部借出,可申请预约借书。
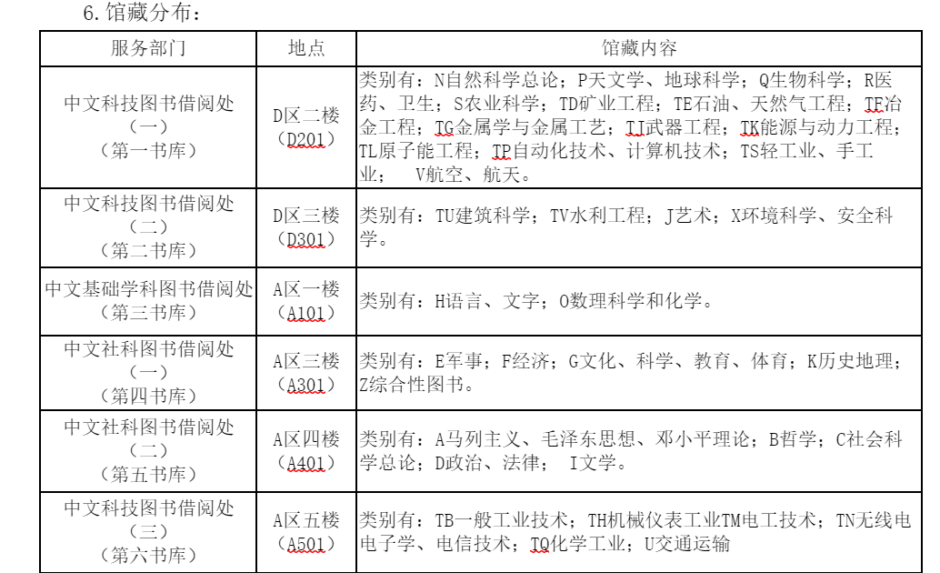
6.馆藏分布:

05
自习座位与劳动实践预约规则
(一)自习座位预约规则
读者通过学习通APP提前预约,每天12:00之后预约第二天座位,自习座位预约系统以4个小时为最长单位进行预约,约满为止。到达预约座位后扫描座位上方二维码进行签到,完成学习后,扫描对应二维码进行签退。详细使用流程如下:

1.手机下载超星学习通APP,登录学习通,进入学校图书馆页面(邀请码:tjcjdxtsg,如显示非本单位人员,请在学习通页面右下方“我”点击上方自己头像右侧小三角进入“账号管理”下方“+单位认证”点击“+”后输入“bv伟德国际1946图书馆”绑定学工号。)
2.进入图书馆页面后点击“自习座位预约”,在“列表”页面中选择自习区,再选择空闲座位,最后确定预约时间段。
3.座位扫码签到。预约成功后显示当前待履约信息,读者应在预约时间开始后及时入馆。到达座位后,点击“签到”,扫描座位上的二维码,即可落座学习。预约座位保留时长为30分钟,签到完成后,系统自动将座位状态从“待履约”变为“学习中”。
4.成功预约座位的读者未在预约时间开始后30分钟内扫码签到,将被记为“违约”1次,同时预约座位将释放给其他读者选用。
5.座位扫码签退。读者离开时需点击“退座”,扫描座位二维码签退。离开座位后没有签退,将被记录“违约”1次。
6.一周内违约满三次后将暂停本周时间段内预约系统的使用。
7.读者如遇紧急事务无法正常履约,可在预约座位预约开始时间之前,登录预约系统取消预约。
温馨提示
1.禁止使用他人“学习通”账号、代签等任何非正常手段进行预约、签到等操作,如有违反,图书馆将立即停止其预约功能。
2.自习座位使用前请先预约。预约读者拥有其预约座位的优先使用权,敬请没有预约的读者主动将座位让给已预约的读者。文明自习、杜绝“霸座”现象从我做起。
3.读者的所有履约情况将被记录,敬请广大师生读者守信履约,珍惜个人信用记录。
劳动实践岗预约规则
1.登录“超星学习通”,进入图书馆页面“劳动实践预约”模块,选择合适时间与岗位进行预约(可提前一周);
2.指定地点扫码签到,完成任务后领取学时证明。(以学院或班级为单位的团体预约请直接与相应岗位指导老师联系接洽)
欢迎关注下方图书馆微信公众号了解图书馆更多信息,获取相关服务。

新生入学指南
@天城大萌新!快问快答
相逢是首歌,相聚是欢乐。
在这里,bv伟德国际1946正热切期盼着你们!
砥砺求学,十年寒窗不是终点,
坚守初心方能致远。
愿你们心中有梦,
怀揣新的憧憬与追求,
踔厉奋发,不负韶华,
在最美的年纪努力塑造最好的自己,
将“俱怀逸兴壮思飞,欲上青天揽明月”的豪情壮志
播撒在即将开始的大学生活中,
熙熙攘攘的人海,
你们奔赴而来,
而我们必将许以星辰大海。
