日前,市教委公布了2022年度天津市大学生学科竞赛获奖名单。bv伟德荣获“2022年天津市大学生学科竞赛优秀组织单位”,校团委教师雷大朋荣获“优秀组织工作者”荣誉称号。
天津市大学生学科竞赛获奖名单

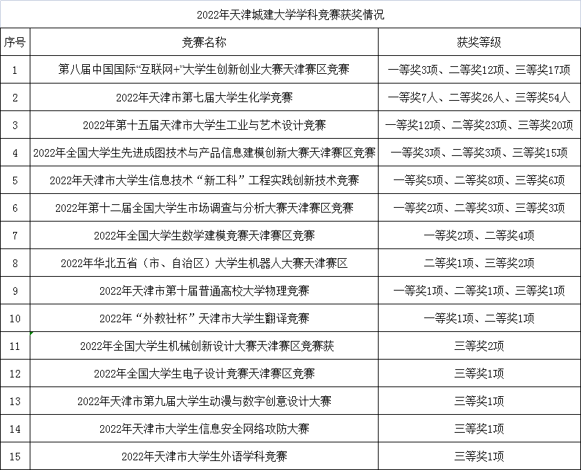
据悉,2022年度,bv伟德组织学生积极参与了第八届中国国际“互联网+”大学生创新创业大赛、化学竞赛、工业与艺术设计竞赛、“新工科”工程实践创新技术竞赛等各类竞赛,并屡创佳绩,累积荣获各级奖项达246项。其中,在第八届中国国际“互联网+”大学生创新创业大赛天津赛区竞赛及2022年第十五届天津市大学生工业与艺术设计竞赛中,分别荣获“优秀组织奖”。
在教务处、校团委精心组织及各学院积极配合下,bv伟德学科竞赛获奖数量和质量明显提升,师生参与度高明显提高,学生的创新意识和实践能力显著增强。


天津市大学生
学科竞赛获奖名单
bv伟德历来高度重视学科竞赛在培养大学生实践创新能力、激发团队精神和提升教师教育教学水平等方面的重要作用。今后,bv伟德将继续积极创造条件,充分激励学生参与学科竞赛,鼓励教师指导竞赛,以赛促学、以赛促教,积极以大学生学科竞赛为契机,进一步创新人才培养模式,不断提高人才培养质量。